M5Stack M5StickC Speaker Hat

M5Stack M5StickC Speaker Hat includes the integrated PAM8303 3W single-channel type D power amplifier. The Speaker Hat features a high PSRR and differential inputs that eliminate noise and RF interference. The device offers an ultra-low EMI interference, with 20dB better than FCC class B standard at 300MHz. The M5Stack M5StickC Speaker Hat has the characteristics of simple functions and high audio reproduction.

Features

  • Ultra-low EMI interference, 20dB better than FCC class B standard at 300MHz
  • Voltage 5V power supply, with 4Ω load power output 3W, 10% of the total harmonic distortion
  • Ultra-low noise without input
  • Power range of 2.8V~5.5V
  • Shortcut protection
  • 40mm x 42mm x 30mm Package size

Applications

  • MP3
  • MP4

Easyloader Diagram

Block Diagram - M5Stack M5StickC Speaker Hat

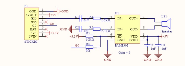
Schematic

Schematic - M5Stack M5StickC Speaker Hat
Published: 2021-01-25 | Updated: 2022-03-11