Laird Connectivity TiWi-R2 Integrated Transceiver Module

Laird Connectivity TiWi-R2 Integrated Transceiver Module is a high performance 2.4GHz IEEE 802.11 b/g/n Bluetooth 2.1+EDR radio in a cost effective, pre-certified footprint. Laird TiWi-R2 Integrated Transceiver Module has the necessary PHY/MAC layers to support WLAN applications along with a host processor over a SDIO interface. The module also provides a Bluetooth platform through the HCI transport layer. Both WLAN and Bluetooth share the same antenna port. Laird has expanded the line of TiWi Integrated Transceiver Modules.

Features

  • IEEE 802.11 b,g,n,d,e,i, compliant
  • Bluetooth 2.1+EDR, Power Class 1.5
  • U.FL connector for external antenna
  • Terminal for PCB/Chip antenna feeds
  • Integrated band-pass filter
  • Worldwide acceptance: FCC (USA), IC (Canada), and CE (Europe)
  • Compact design based on TI WL1271WSP Transceiver
  • (TiWi-R2) or TI WL1271L Transceiver (TiWi-BLE)
  • Seamless integration with TI OMAP™ application processor
  • SDIO Host data path interfaces
  • Bluetooth Advanced Audio Interfaces
  • Low power operation mode
  • RoHS compliant
  • Streamlined development with Laird design services

Specifications

  • Typical WLAN transmit power:
    • 20.0dBm, 11Mbps, CCK (b)
    • 14.5dBm, 54Mbps, OFDM (g)
    • 12.5dBm, 65Mbps, OFDM (n)
  • Typical WLAN sensitivity:
    • -89dBm, 8% PER, 11Mbps
    • -76dBm, 10% PER, 54Mbps
    • -73dBm, 10% PER, 65Mbps
  • Miniature footprint: 18mm x 13mm
  • Low height profile: 1.9mm

Applications

  • Security
  • HVAC control and smart energy
  • Sensor networks
  • Medical

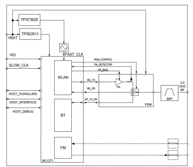
TiWi-R2 / TiWi-BLE Module Block Diagram - Top-Level

Block Diagram - Laird Connectivity TiWi-R2 Integrated Transceiver Module
Published: 2011-06-16 | Updated: 2020-05-19