Diodes Incorporated AP22916 Load Switches

Diodes Incorporated AP22916 Load Switches are low leakage single P-channel power MOSFET designed for low-power consumption and load-switching applications. These switches feature a wide input voltage range, low on-resistance, continuous current capability up to 2A, Truly Reverse Current Blocking (TRCB), and 0.5µA ultra-low Quiescent current. The AP22916 load switches provide a typical RDS(ON) of 60mΩ at 5V that allows increased load current handling capacity with a low forward voltage drop. These switches are available in the wafer level chip scale 4-pin, X1-WLB0808-4 0.78mm x 0.78mm x 0.455mm, 0.4mm pitch package. Typical applications include mobile devices and smartphones, portable media devices, wearable devices, advanced notebook, UMPC, MID, portable medical devices, GPS, and navigation equipment.

Features

  • Up to 2A continuous current capability
  • Truly Reverse Current Blocking (TRCB)
  • Discharging resistor on VOUT when disabled
  • 0.5µA ultra-low Quiescent current
  • Active-high control pin:
    • Minimum 1.0V VIH of ON
  • Package:
    • X1-WLB0808-4 with backside laminate
    • 0.78mm x 0.78mm 0.4mm ball pitch
  • Totally Lead-free and fully RoHS compliant
  • Halogen- and Antimony-free

Specifications

  • 1.3V to 5.5V wide input voltage range
  • Low on-resistance:
    • 150mΩ Typical @ 1.3V
    • 100mΩ Typical @ 1.8V
    • 70mΩ Typical @ 3.6V
    • 60mΩ Typical @ 5.0V

Applications

  • Mobile devices and smartphones
  • Portable media devices
  • Wearable devices
  • Advanced notebook
  • Ultra-Mobile PC (UMPC) and MID
  • Portable medical devices
  • GPS and navigation equipment

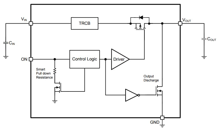
Block Diagram

Block Diagram - Diodes Incorporated AP22916 Load Switches

Typical Application Circuit

Application Circuit Diagram - Diodes Incorporated AP22916 Load Switches
Published: 2021-02-08 | Updated: 2022-03-11