Analog Devices / Maxim Integrated MAX31334 Ultra-Low-Power Real Time Clock
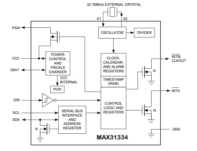
Analog Devices MAX31334 Ultra-Low-Power Real Time Clock is a time-keeping solution that consumes 70nA of current. The MAX31334 offers an integrated high-side power pass switch that allows ultra-low-power idle modes on duty-cycled applications by disconnecting power to other devices on the system. The power switch on/off durations can be controlled by periodic interrupt sources, including a countdown timer (programmable from 100ms to 1hr) and alarms (1s resolution). The power switch can also be controlled by an external interrupt (from a pushbutton, for example) on the DIN pin. The MAX31334 facilitates a wide range of crystals with any loading (CL) spec, which widens the pool of usable crystals. An I2C serial interface connects the device. An integrated power-on reset function provides deterministic default register status upon power-up.Analog Devices MAX31334 RTC also features a backup supply pin (VBAT) and automatically switches to this supply when the main supply (VCC) drops below the programmed threshold voltage. Additional features incorporate two time-of-day alarms, interrupt outputs, a programmable square-wave output, event detection input with timestamping (32-byte timestamp registers double as RAM storage), and a serial bus timeout mechanism.
The MAX31334 is housed in the lead (Pb)-free/RoHS compliant, 12-bump, 1.5mm x 2mm WLP with 0.5mm pitch, and a 12-pin 3mm x 3mm TDFN package. The device operates in a -40°C to +85°C extended temperature range.
Features
- Ultra-low-power real-time clock
- 70nA timekeeping current
- 1.1V to 5.5V timekeeping voltage range
- Automatic switchover to backup supply on power failure
- Trickle charger for external supercapacitor
- Integrated power switch with state machine increases system battery life
- Up to 500mA continuous current
- Ultra-low 57mΩ on-resistance
- Wakeup on periodic interrupt-countdown timer (100ms to 1hr) and alarms (1s resolution)
- Wakeup on external interrupt, like pushbutton
- Saves board space
- No external capacitors are required for crystal
- 1.5mm x 2mm 12-WLP
- 3mm x 3mm 12-TDFN
- Value-add features for ease of use
- Works with many 32.768kHz crystals (no CL limitation)
- 2x time-of-day alarms
- Event detection and timestamps
- 1/128 Second register
- 32bytes of user RAM
Applications
- Electronic shelf label
- Ultra-low-power IoT modules
- Medical wearables
- Temperature loggers
- Asset tracking
- Battery-powered devices
Simplified Application Diagram
Block Diagram
Published: 2023-01-26
| Updated: 2024-07-08
