Analog Devices Inc. MAX17841B Auto SPI Communication Interface (ASCI)

Analog Devices Inc. MAX17841B Automotive SPI Communication Interface (ASCI) combines an SPI port with a universal asynchronous receiver transmitter (UART) designed to interface with ADI battery management devices. The UART can be configured to automatically implement Manchester encoding / decoding, message framing, parity, wake-up, and keep-alive signaling as required for Analog Devices’ battery management UART protocol. The UART features programmable baud rates of 0.5Mbps, 1Mbps, or 2Mbps and supports single-ended or differential signaling. The UART contains a 28-byte transmit buffer and a 62-byte receive buffer with host-configurable interrupt events for host efficiency.

Features

  • Supports ADI’s Battery Management UART protocol
  • Up to 4MHz SPI interface
  • Up to 2Mbps programmable UART baud rate
  • 3.3V or 5V operation
  • Ultra-low quiescent current
  • Supports ASIL requirements
  • AEC-Q100 Type 2 qualified
  • Transmit and receive buffers with programmable interrupts allow for queuing of UART messages
  • Manchester encoder and decoder reduces host controller burden
  • -40°C to +105°C operating temperature range

Applications

  • Battery Management Systems (BMS)
  • Electric and Hybrid Vehicles (EV/HEV)
  • Energy Storage Systems (ESS)

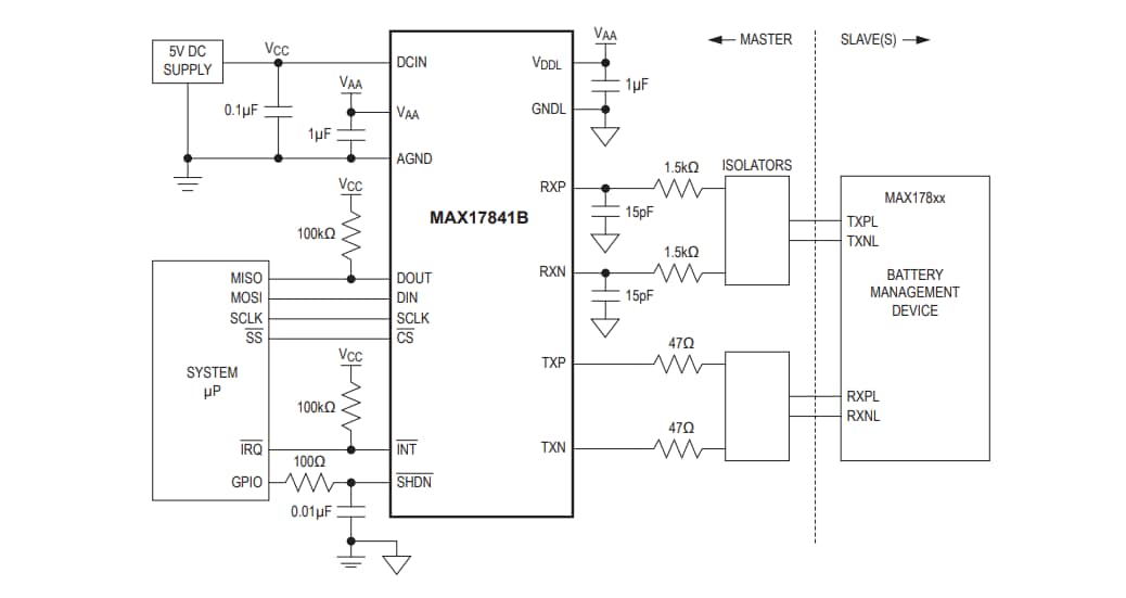
Simplified Operating Circuit

Application Circuit Diagram - Analog Devices Inc. MAX17841B Auto SPI Communication Interface (ASCI)
Published: 2020-02-17 | Updated: 2024-04-19