Getting Renewables to Battery
Energy Storage Systems: Getting Renewable Energy to the Batteries
Image Source:
KanawatTH/Stock.adobe.com
By Bill Schweber for Mouser Electronics
Published March 3, 2023
Look at energy-storage systems (ESS) from a broad perspective, and you’ll see three main functional roles to
be filled, regardless of how or where that energy is stored. These roles are 1) the path between an energy source
and the energy-storage unit, often a battery energy storage system (BESS), though other forms are possible; 2) the
energy-storage unit and its management at the center, and 3) the DC/AC inverter between that storage unit and the
load (end user or grid) (Figure 1). In many installations, that energy source is renewable, based
on solar power and photovoltaic (PV) cells, or a wind-based scheme.
Figure 1: In the simplest form, the challenge is for the battery to accept and
accumulate energy from various sources, then pass the energy as a power to the loads via a DC/AC inverter.
(Source: Author)
It’s important to know the energy and power flow in any ESS. The ESS accumulates energy—whether
renewable or conventional—as it is available and distributes it as power to the load as needed. Note that
although "energy" and "power" are often used interchangeably in casual discussions, they are quite different. From a
physics perspective, energy represents the ability to do useful work and is measured in joules or watt-hours, while
power is the time at which energy is accumulated or used (watts). They are related mathematically in that energy is
the time-integral of power, while power is the time-derivative of energy.
For renewable sources such as solar or wind power, the energy source is intermittent and uncontrollable, while the
power needs of the load and user are more consistent and predictable. This means the energy-storage battery and
management system located between the source and load must mediate the amount of energy that has been collected and
is available to satisfy the power demands of the load.
Capacity Determines the Architecture
How does energy get from the source to the battery-based storage system and then to the load? There is no single
answer, as it is a function of many factors, including the nature and size of the energy source (watt-hours and
intermittency) and the power demands (watts and usage cycle). Further, the segmentation for solar-based
photovoltaics (PV) and wind—the two most-common renewable sources—differ in their groupings.
For solar, one widely-used segmentation has three divisions:
- Residential: For private spaces, requiring up to 10kW of power
- Commercial: For offices and factories, up to 5MW of power
- Utility-scale: Installed in the field, above 5MW of power
In contrast, commercial wind systems have a different segmentation. The reasons are that while it is certainly
possible to build a smaller wind system as a “personal” project, such as for one-off residential use,
wind systems in general are not economically viable or technically efficient in smaller sizes. Their upfront capital
costs are high (tower, sitting), while physics shows their efficiency increases exponentially with blade size. In
practical terms, a basic single-tower and turbine wind system is rated for 1 to 5MW, while a larger unit can be
specified for 5MW and higher.
For PV systems, scaling up to higher power levels is not simply adding more duplicate units in parallel. That
approach works and is viable, but only up to some level determined by many other factors, at which point a different
topology is needed.
It’s analogous to having a 10-horsepower outboard motor for a boat but deciding you really need more power.
You can be highly modular and scalable by adding identical engines to 20 horsepower, then 30, and so on, connected
with suitable fuel-supply lines and electrical cabling for electric-starter power. That may make sense in principle,
but at some point, having an extensive array of these engines brings mechanical, interconnection, and mounting
problems. Hence, it makes sense to switch to a single, much larger 50- or even 100-horsepower unit.
Solar and Wind: Very Different Sources
There's another fundamental difference between solar and wind systems and their power-level segmentation. The basic
PV source (the solar panel) constructed of multiple individual PV cells produces a relatively low output magnitude
in single or low tens volts, and panels can be connected in series to scale that up to produce higher values which
are more efficient to use.
In contrast, the basic generator of a wind-driven system inherently produces a much higher voltage. While this is
more efficient in many ways, it also means that the wind system's output granularity (step size) is much larger.
Thus, while both approaches are modular in principle, the step size of a PV system is much smaller than it is for a
wind system. As a result, the size of a solar system can be more easily tailored to the application needs by
increasing or decreasing the number of PV panels and associated circuitry.
We’ll focus on PV-based BESS systems for residential and even smaller commercial installations, as this is a
scenario that is widespread, small-scale manageable, scalable (to a point), and illustrative. It also provides some
lessons for large-scale solar farms.
Begin by Charging the Battery
Depending on the system objectives, the energy in the batteries can be used in conjunction with available
grid-based power to support peak power demand or for emergency backup (Figure 2).
Alternatively, if the system is “off the grid” or the grid is unavailable, the battery energy is the
sole power source for the load.
Figure 2: This high-level block diagram shows the critical functions required
for a complete solar-powered energy storage system that powers local loads as well as the (optional) grid.
(Source: Infineon Technologies AG)
Regardless of the grid versus no-grid application, the electronic interface between the panels of PV cells and the
batteries to be charged is a DC/DC converter with buck, boost, or buck/boost characteristics. The decision of which
to use is determined by the PV output's relative maximum voltage versus the battery array's maximum voltage.
In an ideal world, all solar panels would have the same characteristics, the sun’s power would be constant,
all battery chemistries would have identical attributes, and all operating points and parameters would be fixed and
static, thus simplifying devising an optimum design.
Of course, reality is quite different, and there’s an added consideration with solar panels. Maximum power is
transferred from the PV cell output to the DC/DC converter and then the storage battery at a point where the source
and load are matched, called the maximum power point (MPP). A solar cell produces current in proportion to the
amount of sunlight falling on it while its open-circuit voltage remains relatively constant. Maximum power output
occurs at the knee of each curve, where the cell transitions from a constant voltage device to a constant current
device, as shown by the power curves (Figure 3).
Figure 3: Maximum power output of the solar panel occurs when the cell
transitions from a constant voltage device to a constant current device. (Source: Analog Devices)
The MPP is a function of the particular parameters of the PV panel and the solar energy impinging on it, as well as
ambient temperature and other factors. A charger design that efficiently extracts power from a solar panel must
“steer” the panel’s output voltage to the point of maximum power when illumination levels cannot
support the charger’s full-power requirements.
The situation is roughly analogous to achieving maximum power transfer between stages of a conventional circuit. In
such cases, the load impedance must be "matched" to the source impedance by ensuring the two impedances are complex
conjugates of each other—except for PV cells. The "source" impedance is not constant.
Thus, to extract maximum power from the PV panel over the course of use, the MPP must be tracked and the load the
panel is seeing must be dynamically tailored to match (Figure 4). Doing so is called maximum
power-point tracking, or MPPT, and requires a strategy or algorithm to determine the MPP and then track it. Two
techniques are commonly used to do this.
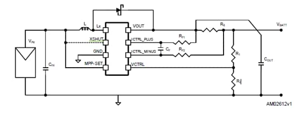
Figure 4: Basic MPP management (here, for a lead-acid battery) requires
adjusting the DC-DC converter as the load the panel sees depends on the panel output. (Source: ResearchGate)
The most basic approach for maintaining peak power point voltage (VMP) sets panel voltage to a constant voltage
level based on the manufacturer-specified open-circuit voltage (VOC).
The most straightforward technique sets panel voltage to a constant voltage level determined by the cell's
open-circuit voltage (VOC), provided by the cell's datasheet. A typical solar panel is a series of cells
that are forward-biased p-n junctions and so can be considered to have similar electrical characteristics, including
VOC and temperature coefficient (typically about two mV/°C) as p-n diodes.
The peak power-point voltage (VMP) for a solar panel is estimated as a fixed voltage just below
VOC. To simplify the approach, the temperature coefficient at VMP is considered the same as
that at VOC and is linear across the expected temperature range. Given these approximations, a simple
temperature-compensated resistor network can be used to set panel voltage at VMP.
IC vendors with analog and power product lines offer small, low-cost devices which use this constant-voltage
scheme, which is reasonably effective under the right circumstances and constraints. For example, Texas Instruments
bq24650
and Analog Devices/Linear Technology LT3652 offer MPPT based on this
constant-voltage approach.
The BQ24650 device is a highly integrated buck-mode, switching battery-charge controller which provides
input-voltage regulation in a 3.5 × 3.5mm 16-pin QFN package (Figure 5). Operating at a
600kHz switching frequency, it supports 5V to 28V solar panels along with Li-Ion/Polymer, LiFePO4, and lead-acid
chemistries. In operation, the input regulation loop lowers the charge current so that the solar panel can provide
maximum power output. At the same time, the charging “float” voltage is user programmable via a single
resistor.
Figure 5: The theBQ24650 is a basic battery-charge controller which implements
basic MPPT management. (Source: Texas Instruments)
A more advanced approach to MPPT is called “perturb and observe” (P&O). It is used because the
admittedly simpler constant-voltage approach cannot provide maximum efficiency as PV short- and long-term
circumstances change (due to factors such as clouds and aging, among many reasons). The principle of P&O MPPT is
to assess the slope of change in power versus change in voltage (ΔP/ΔV), which is positive to the left
of MPP and negative to the right of MPP. This dynamic MPPT algorithm attempts to find the changes in MPP by
deliberately “perturbing” the panel load slightly around its nominal value, then observing the changes
(for better or worse) in the output.
One IC which implements this algorithm is the STMicroelectronics SPV1040, a low-power, low-voltage,
monolithic step-up converter with an input voltage range of 0.3V to 5.5V. Housed in an eight-lead, 3x4.4mm TSSOP8
package. It maximizes the energy generated by solar cells (or even fuel cells), where low input-voltage handling
capability is critical (Figure 6).
Figure 6: The SPV1040 IC provides the more sophisticated “perturb and observe”
scheme for MPPT. (Source: STMicroelectronics)
Its embedded MPPT algorithm offers maximum efficiency in terms of power harvested from the cells and transferred to
the output, even under varying environmental conditions such as irradiation, dirt, and temperature. Once the device
has finished its start-up mode, it begins an MPPT mode to search for the maximum power point. The perturb and
observe algorithm is based on monitoring the voltage or the current supplied by the solar cells. The PWM signal duty
cycle is increased or decreased step-by-step according to the input power trend (Figure 7).
Figure 7: The MPPT approach embedded in the SPV1040 assesses the slope of
change in power versus change in voltage characteristics for the PV panel around its nominal operating points.
(Source: STMicroelectronics)
Getting The Power Out
Directing energy into the battery is only half the challenge in a BESS. The point of the BESS is to get the
accumulated power from the batteries to the load, which is usually a 120/240 VAC line which can then be used by
various line-operated devices and systems.
This requires a DC/AC inverter which takes the battery’s DC output and transforms it to line-compatible AC.
As with the electronics between the source and the batteries, this inverter is not a “one size fits all”
unit. The topology and design of the inverters have their own considerations, with many design challenges and
tradeoffs. Although there is no formal set of definitions, they are often divided into three power and attribute
classifications:
- A micro-inverter is a low-power configuration ranging from 50W to 400W. It integrates a separate inverter and
MPP tracker in each solar panel and is more efficient than string inverters. There is minimal DC cabling, but it
requires extensive AC cabling. In general, it is only a good fit and economical for small
- A string is a medium-power configuration for between 1kW and 20kW. In this approach, the solar panels are
connected serially (strings) with multiple inverters, most often one per string. It offers good efficiency because
every string can operate at its maximum power point.
- A central inverter is a high-power configuration operating at 20kW and above. Here, several strings (serially
coupled solar panels) are connected in parallel, with only a single inverter for a set of solar panels. However,
special diodes are required to support the different string voltages. These diodes are a source of loss and thus
inefficiency; also, not all solar panels can be driven to their maximum power point.
Conclusion
As with so many systems, what seems simple in concept is much more complicated in implementation, especially as the
amount and consistency of the energy source vary (often unpredictably) and the system power level increases. Simply
connecting a solar panel to a battery via a crude controller and then using the battery for power works under some
circumstances, but you will find it also has many performance shortcomings, safety concerns, and efficiency issues.
Instead, a suitable DC/DC topology for the path from energy source to storage battery, battery management, and the
DC/AC inverter to the load must be selected and optimized to ensure performance efficiency, consistency, longevity,
and more.
Author Bio
Bill Schweber is an
electronics engineer who has written three textbooks on electronic communications systems, as well as hundreds of
technical articles, opinion columns, and product features. In past roles, he worked as a technical web-site manager
for multiple topic-specific sites for EE Times, as well as both the Executive Editor and Analog Editor at EDN. He
has been on both sides of the technical PR function, presenting company products, stories, and messages to the media
and also as the recipient of these.
He has an MSEE (Univ. of Mass) and BSEE (Columbia Univ.), is a Registered Professional Engineer, and holds an
Advanced Class amateur radio license. Bill has also planned, written, and presented on-line courses on a variety of
engineering topics, including MOSFET basics, ADC selection, and driving LEDs.